每一年华侨港澳台联考结束,心叶都会让我们的学生回忆考题,对于港澳台联考真题难度的感受很重要,然后我们即时调整港澳台联考的备考方案。以便于下届港澳台生的备考。
2021年华侨港澳台联考语文真题难度分析
心叶教育 语文组
2021年联考已落下帷幕,纵观近三年语文真题,难度与2020、2019年真题相当,出卷难度持续稳定,题型上基本没有变化。具体分析如下:
一、基础知识
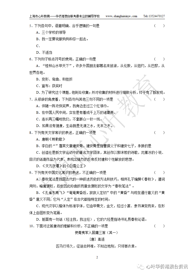
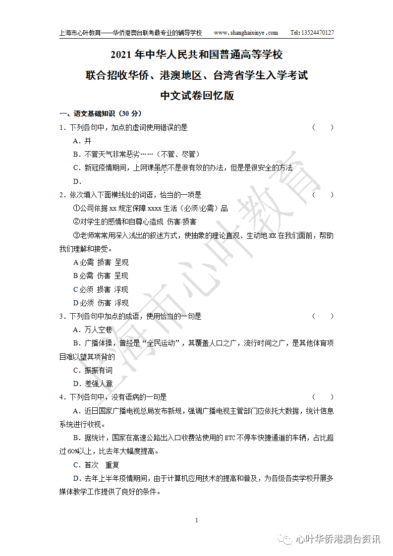
虚词仍以考查连词为主,重在考查连词用法与句意的逻辑关系,前两年重在考查递进关系,今年考查的是转折关系“尽管”与“不管”的区别。此题原题学生在心叶的教材上都有见到。
近义词辨析考查了“必须、必需”“伤害、损害”“呈现、浮现”区别。“必须、必需”在心叶课本的第一章节中有明确解释。虽然有陌生词语,但根据实词辨析方法可以分析出来。
成语考查的“万人空巷”“望其项背”“振振有词”“差强人意”都是常见的词语,在心叶课本上都有,只要备考全面港澳台全国联考试卷语文,难度不大,但如果记忆不准确,也容易出错。
病句考查了“自相矛盾”“成分赘余”和“滥用介词缺主语”,既有语法病句又有逻辑病句,心叶教材都系统地讲过。此题要备考全面,要学会分析句子成分,如果仅仅靠语感往往做错。
语意明确是常见的歧义类型,只要掌握了这些类型,这个题比较容易得分。这个题的所有类型甚至原题在课本上都出现过。
标点符号重点考查了点号中“逗号”“顿号”“分号”和“冒号”的使用,重点考查了点号不该停顿的地方停顿了,虽有一定的迷惑性,但结合这些标点符号的用法,仔细分析难度也不大。其中正确的选项是心叶试卷中出现的原题。
修辞考查了比喻(如果没有健康,生命就是无源之水,无本之木。)和借代(“红领巾”“诸葛亮”“一针一线”)的区别,心叶试卷中都有出现原题,比较容易。
文学常识考查的是正确的一项,有一定的难度。所考知识点以前没有出过,其中两个选项相对容易判断(A唐朝《敕勒歌》、D《天方夜谭》中的《白雪公主》),但创造社的代表人物相对陌生一些,但考前心叶的学生也有背诵。
文化常识考查错误的一项,“六经”的书目中没有《论语》,题目相对容易,在第一节《先秦文学》中详细讲过。其余考查了“春秋笔法”“黄昏、人定”“楷体”等知识点,在课本中也都讲过。
诗歌鉴赏考查的是高适的《使青夷军入居庸三首(其一)》,这首诗歌将感慨行役中路途的艰难和边塞的寒冷结合,重在反映边塞生活的困苦。其D选项(这首诗与高适其他边塞诗一样气势雄浑峻拔,同时又蕴含着作者对大自然的赞叹)对比高适其他边塞诗歌风格,从诗歌主题角度考查,与2019年的出题角度大致相同。
二、阅读
白话文阅读(一)所选择的文章贴近现实,考查的是“图绘动画和拟真动画”的内容,整体难度适中,个别学生反映有的题目让人纠结。
文言文阅读考查的是《南史·顾欢传》,题型是断句、词语解释、复句关系、语义理解和翻译。断句考点仍是句子结构和句式;词语解释错点考查古今异义;复句关系为转折关系;语义理解有一定的难度港澳台全国联考试卷语文,迷惑性较大;翻译句子重点在于古今异义词、状语后置等,都是比较常规的考点,也是心叶平时教学中重点强调的考点。名句默写三句分别出自《论语》、杜甫诗歌、王维诗歌,对于心叶的同学来说是比较熟悉,很容易做。
白话文阅读(二)考查的是叶兆言的《回忆中的大运河》,题目类型涉及成语理解题(逐鹿中原、相提并论)、作用类题目(“说起历史上的大运河,总是会首先想到苏东坡。”提到苏东坡是为什么?结合文章内容回答。)、内容分析题(作者两次亲历大运河各自什么感受?请结合原文简要说明。)、原因理解题(大运河功往往大于过的原因)。现代文阅读答题重在表述规范,答案要全面。
三、作文
今年的联考真题作文题目是《守望相助》和《劳动的快乐》。
“守望相助”本指为了防御外来的侵害,邻近的村落协同看守瞭望,遇警互相帮助,可以引申为人们彼此关心、相互帮助。这个题目引导学生对人与人、人与社会、国家与国家之间关系的思考。在立意方面,可以写面对疫情等灾难人与人之间“守望相助”、国家与国家之间“守望相助”,也可以写在日常生活中自己与兄弟姐妹等之间的“守望相助”。
《劳动的快乐》立意中心在于要揭示劳动使人快乐的原因,议论文可以从分析劳动的意义上来归因,记叙文可以从叙写一件或几件劳动的事情上升华。
今年作文难度适中,考生都有话可说,但是写好很难。《守望相助》多数同学会从疫情入手,在立意基本一致的情况下,内容和文采就显得特别重要。而《劳动的快乐》要想写好则需要突出内容和立意。
从以上考点分析来看,心叶语文组在备考方面紧扣了考点,针对性强,备考方向正确。语文真题近三年的难度相等,意味着今年的成绩会与往年持平,高分会超过130分,优生要在120分以上才不会被拉分,这就要求新生在备考中要更加系统和全面,对知识点落实到位。只有这样才能在考试中战胜对手脱颖而出。
